comlogo1.svg
0086-021-39920178
combg2.png
  • 走进宋嘉
  • 新闻动态
  • 党群建设
  • 德育天地
  • 教学科研
  • 信息公开
  • 人才招聘
  • 晒课表
    • 学校概况
    • 校长寄语
    • 校园环境
    • 教师团队
    • 校园新闻
    • 党旗飘扬
    • 以党带团
    • 以团带队
    • 学生活动
    • 家校社共育
    • 心灵空间
    • 课程教学
    • 教育科研
    • 校务公示
    • 作业公示
    • 营养午餐
    • 校服订购
    • 加入宋嘉
comimg1.jpg

了解宋嘉

comlogo2.svg
comlogo1.svg
comlogo1.svg
  • 走进宋嘉
    返回
    • 学校概况
    • 校长寄语
    • 校园环境
    • 教师团队
  • 新闻动态
    返回
    • 校园新闻
  • 党群建设
    返回
    • 党旗飘扬
    • 以党带团
    • 以团带队
  • 德育天地
    返回
    • 学生活动
    • 家校社共育
    • 心灵空间
  • 教学科研
    返回
    • 课程教学
    • 教育科研
  • 信息公开
    返回
    • 校务公示
    • 作业公示
    • 营养午餐
    • 校服订购
  • 人才招聘
    返回
    • 加入宋嘉
  • 晒课表

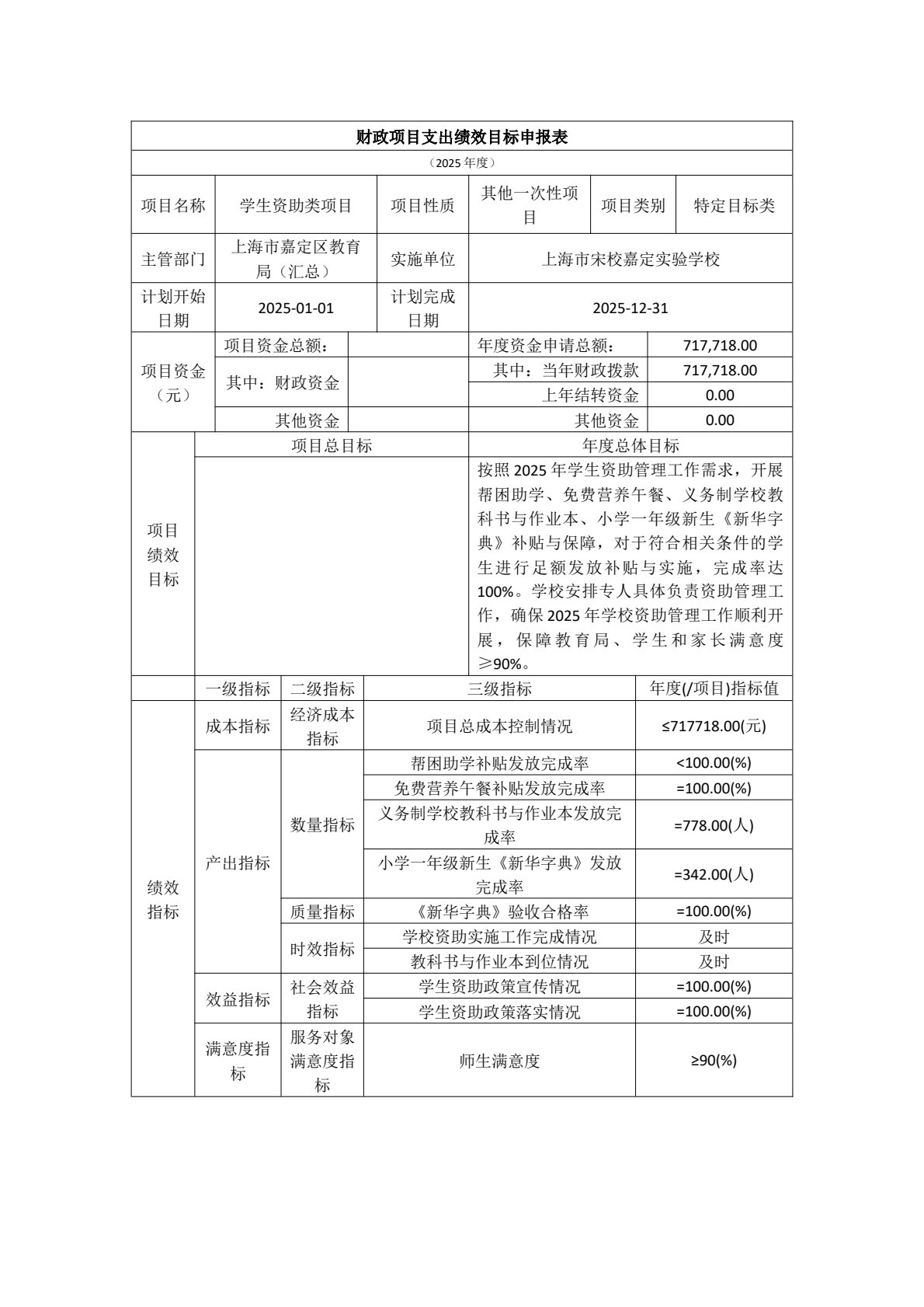
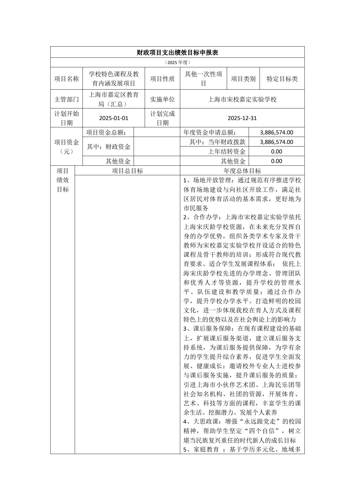
上海市宋校嘉定实验学校2025年财政项目绩效目标申报表

2025/2/10


上海市宋校嘉定实验学校2025年财政项目绩效目标申报表.pdf


  • 上一篇

    校服检测报告2023-XJ-5350(上海市宋校嘉定实验学校)

  • 下一篇

    上海市宋校嘉定实验学校2025年单位预算表

  • fubenxunzhaozhitongdaohedenizhaopinqiuzhigongzhonghaoshoutu20240410083943.png
    上海市宋校嘉定实验学校2024年“校园开放日”活动
    查看详情
modbg.svg

人才招聘

在此可以了解宋嘉的招生信息以及招聘信息

教师团队
加入宋嘉
comlogo1-61.svg
  • 走进宋嘉

  • 新闻动态

  • 党群建设

  • 德育天地

  • 教学科研

  • 信息公开

  • 人才招聘

image15.jpg
  • 0086-021-39920178
  • 上海市嘉定区马陆镇康年路261号
友情链接 :
嘉定教育网

Copyright ©2023 上海市宋校嘉定实验学校版权所有沪ICP备2023016107号-1Powered by Yongsy

  • 网站地图
  • 法律声明
  • 隐私政策